發布時間:2026-01-19點擊次數:打印
連續化廢輪胎熱解技術,能夠將廢輪胎轉化為品質穩定、適合深加工的再生油、炭黑、鋼絲、不凝可燃氣等高附加值產品,被業內專家學者公認為是“徹底消除輪胎污染” 的終極路徑與兜底技術。這項技術具有適用性廣、處理量大、資源化程度高、環境污染少等優勢,可實現廢輪胎資源的最大化回收與高效利用,擁有較高的經濟效益、環境效益以及廣闊的市場前景。
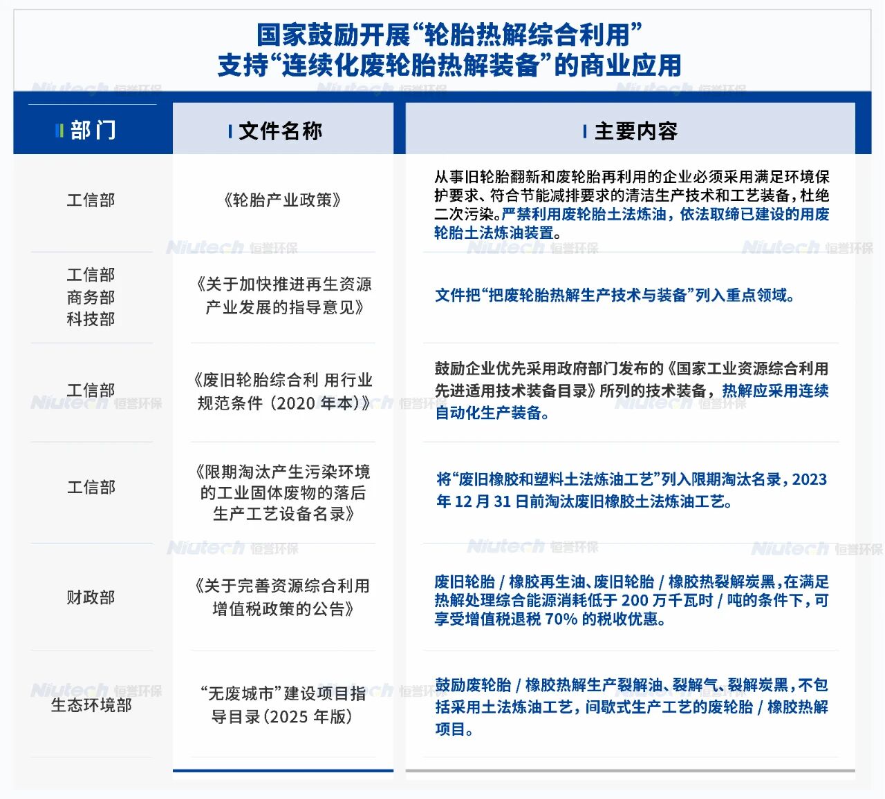
自2010 年起,國家密集出臺廢舊輪胎綜合利用相關政策文件,對代表行業先進水平的 “連續化熱解技術” 給予了明確的政策鼓勵與支持。當前,對于關注輪胎熱解綜合利用領域的客戶而言,面對環保政策日趨嚴格、監管力度持續強化、原材料價格不斷攀升、小微及落后產能逐步淘汰的大趨勢,行業整合正加速推進,這既是挑戰,也蘊含機遇。在這樣的背景下,選擇政策合規、裝備先進、高值化應用成熟且擁有豐富國內外項目案例的熱解綜合服務商,成為項目成功的前提保障。


掃描二維碼 關注恒譽環保